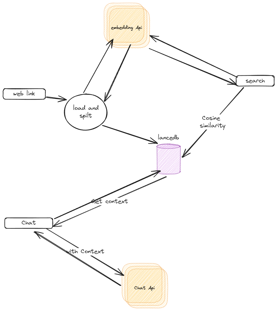
Second Brain (RAG)

GPT4o
https://platform.openai.com/docs/models/gpt-4o
langchain
https://js.langchain.com/v0.2/docs/integrations/platforms/
vectorstores
https://js.langchain.com/v0.1/docs/integrations/vectorstores
lancedb
https://github.com/lancedb/vectordb-recipes
Cosine Similarity
https://newtum.com/calculators/maths/cosine-similarity-calculator
load the web page
https://r.jina.ai/https://mp.weixin.qq.com/s/1n9--lYAeBHj4raA2hnWKA https://mp.weixin.qq.com/s/lsQqZuHI5_36jpOcNX3ETg https://mp.weixin.qq.com/s/V8JkaGEVQyDuPeuTHbS_3A